找回密码
 注册

Sign in with Twitter

It's what's happening?

微信登录

微信扫一扫,快速登录

萍聚头条

查看: 131|回复: 0

2025生成式AI安全白皮书

[复制链接]
发表于 2026-1-6 14:02 | 显示全部楼层 |阅读模式

马上注册,结交更多好友,享用更多功能,让你轻松玩转社区。

您需要 登录 才可以下载或查看,没有账号?注册 微信登录

×
作者:微信文章
w1.jpg

今天分享的是:2025生成式AI安全白皮书

报告共计:28页

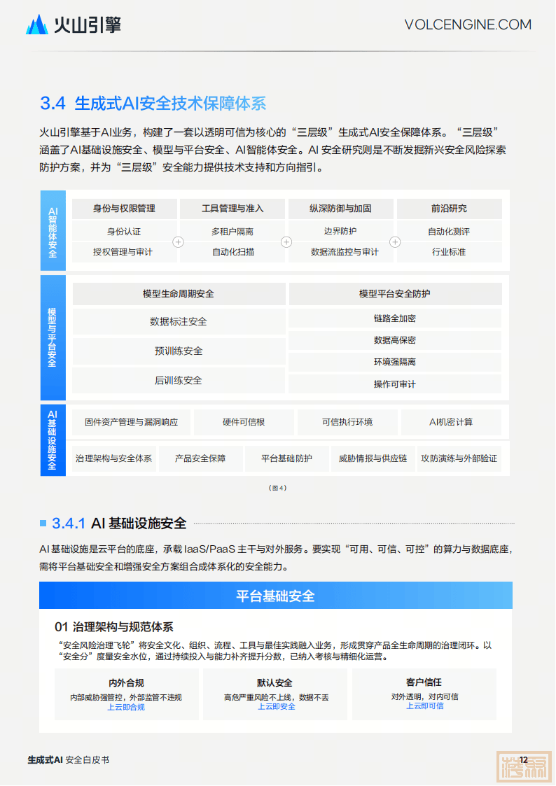
生成式AI与智能化健康管理行业均处于快速发展阶段,技术融合与安全合规成为核心发展方向。生成式AI领域中,模型正从单点试验迈向平台化建设,多模态表达与智能体化演进使其深度嵌入各行业关键流程,但同时面临模型层对抗攻击、数据层隐私泄露、应用层插件安全等多重风险,全球各国通过《人工智能法案》等法律法规构建监管框架,中国也形成以三大数据安全法律为基础的合规体系。火山引擎构建了覆盖AI基础设施、模型平台、智能体的三层安全保障体系,通过链路加密、环境隔离、操作审计等技术,实现数据“唯用户所见、所用、所有”,并推出机密推理、自持密钥等创新能力保障安全。智能化健康管理行业历经信息化、数字化阶段后,进入AI驱动的场景生态深化期,市场规模持续扩大,AI、大数据等技术有效缓解了服务碎片化、专业人才短缺等痛点,应用场景涵盖老年健康、慢病、体重、睡眠及心理健康管理,软硬件协同构建“监测-分析-干预-追踪”闭环。未来,两大领域将持续深化技术创新,生成式AI的安全防护向全生命周期体系化发展,智能化健康管理则朝着无感化监测、个性化服务方向演进,同时两者将进一步跨界融合,AI大模型与智能体将为健康管理提供更精准的数据分析与干预方案,共同赋能数字经济与全民健康发展。

以下为报告节选内容

w2.jpg

w3.jpg

w4.jpg

w5.jpg

w6.jpg

w7.jpg

w8.jpg

w9.jpg

w10.jpg

w11.jpg

w12.jpg

w13.jpg

w14.jpg

w15.jpg

资源共生库官网

https://www.zhiku88.com/

资源共生库致力于为投资者、企业经营者、高管,提供数据等资源分享服务。为用户提供有价值的政策分析、产业分析、公司分析。掌握趋势,遇见未来,洞察行业、洞察产品、洞察用户。

扫码加入会员无限制下载资料

w16.jpg

有任何问题、找不到你要的资料,需要开发票等

群主微信:mynn0821

w17.jpg

资源共生库:您身边的智库!

w18.jpg

免责声明:(只提供公开、免费的资料分享服务。分享的资料仅供参考学习,不得用于商业用途,违反自行承担责任。本社群资源共生库)不提供内部、商业性质、隐私性资料,该类资料建议到对应官网购买下载)

戳“阅读原文”下载报告
Die von den Nutzern eingestellten Information und Meinungen sind nicht eigene Informationen und Meinungen der DOLC GmbH.
您需要登录后才可以回帖 登录 | 注册 微信登录

本版积分规则

Archiver|手机版|AGB|Impressum|Datenschutzerklärung|萍聚社区-德国热线-德国实用信息网

GMT+1, 2026-1-11 17:29 , Processed in 0.104143 second(s), 30 queries .

Powered by Discuz! X3.5 Licensed

© 2001-2026 Discuz! Team.

快速回复 返回顶部 返回列表