找回密码
 注册

Sign in with Twitter

It's what's happening?

微信登录

微信扫一扫,快速登录

查看: 157|回复: 0

智慧课程 | AI应用—AI课件

[复制链接]
发表于 2025-12-12 20:49 | 显示全部楼层 |阅读模式

马上注册,结交更多好友,享用更多功能,让你轻松玩转社区。

您需要 登录 才可以下载或查看,没有账号?注册 微信登录

×
作者:微信文章
超星泛雅平台智慧课程AI应用之AI课件案例。展示教案生成过程。

(1)进入课程,打开AI课件。

w1.jpg

(2)选择章节创建后,打开章节创建,选择章节。

w2.jpg

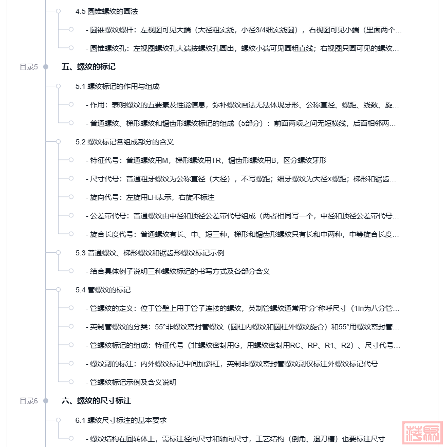
(3)生成ppt大纲。并编辑修改。可多次生成ppt大纲,对照、取舍。

第一次生成的大纲:简单修改结构,方框中的文字为新加的内容。

w3.jpg

w4.jpg

w5.jpg

w6.jpg

w7.jpg

w8.jpg

w9.jpg

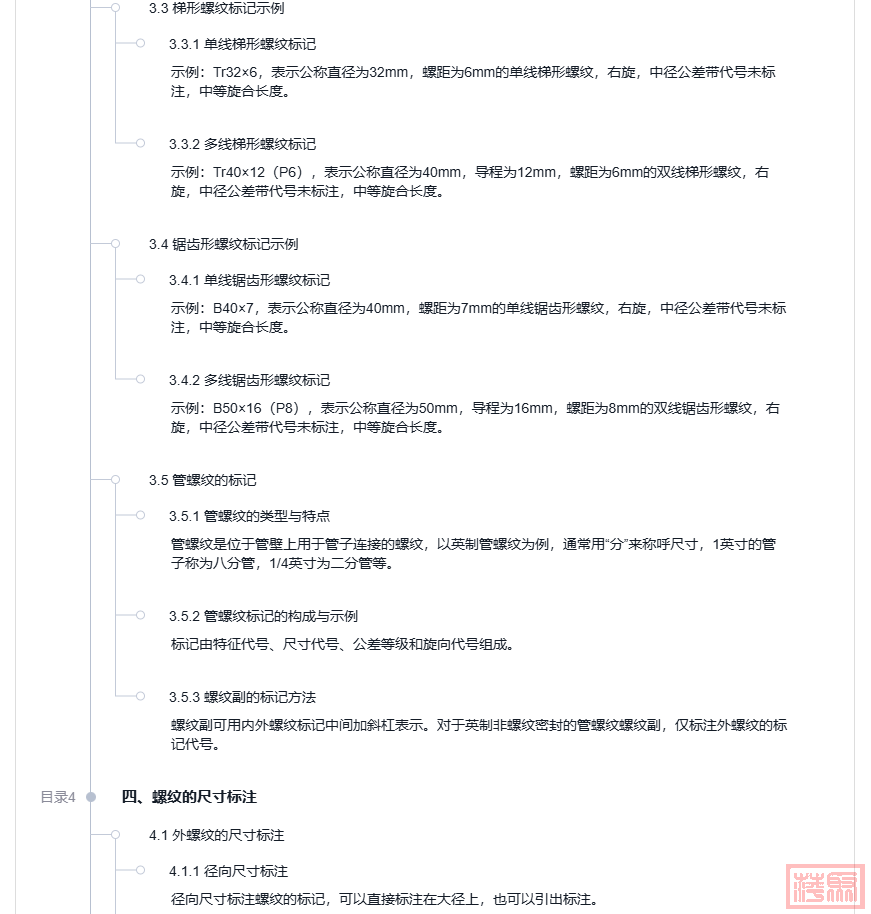
第二次生成的大纲(未经修改):

w10.jpg

w11.jpg

w12.jpg

w13.jpg

w14.jpg

(4)选择ppt模板。

w15.jpg

w16.jpg
(5)生成可编辑ppt。下载、编辑修改后使用。查看视频展示生成ppt过程:
Die von den Nutzern eingestellten Information und Meinungen sind nicht eigene Informationen und Meinungen der DOLC GmbH.
您需要登录后才可以回帖 登录 | 注册 微信登录

本版积分规则

Archiver|手机版|AGB|Impressum|Datenschutzerklärung|萍聚社区-德国热线-德国实用信息网

GMT+1, 2025-12-20 06:05 , Processed in 0.123846 second(s), 31 queries .

Powered by Discuz! X3.5 Licensed

© 2001-2025 Discuz! Team.

快速回复 返回顶部 返回列表