找回密码
 注册

Sign in with Twitter

It's what's happening?

微信登录

微信扫一扫,快速登录

萍聚头条

查看: 161|回复: 0

智慧课程 | AI应用—AI教案

[复制链接]
发表于 2025-12-7 16:38 | 显示全部楼层 |阅读模式

马上注册,结交更多好友,享用更多功能,让你轻松玩转社区。

您需要 登录 才可以下载或查看,没有账号?注册 微信登录

×
作者:微信文章
超星泛雅平台智慧课程AI应用之AI教案案例。生成的教案和ppt不妥之处均未经修改,仅展示教案生成过程。

(1)进入课程,打开AI教案。

w1.jpg

(2)选择知识点创建。

w2.jpg

(3)关联知识点中选择螺纹基本知识、螺纹的画法、螺纹的标记。
w3.jpg

w4.jpg
(4)选择生成内容、填写其他需求,一键生成教案。
w5.jpg
(5)生成结果后一键生成可编辑教案。
w6.jpg

w7.jpg

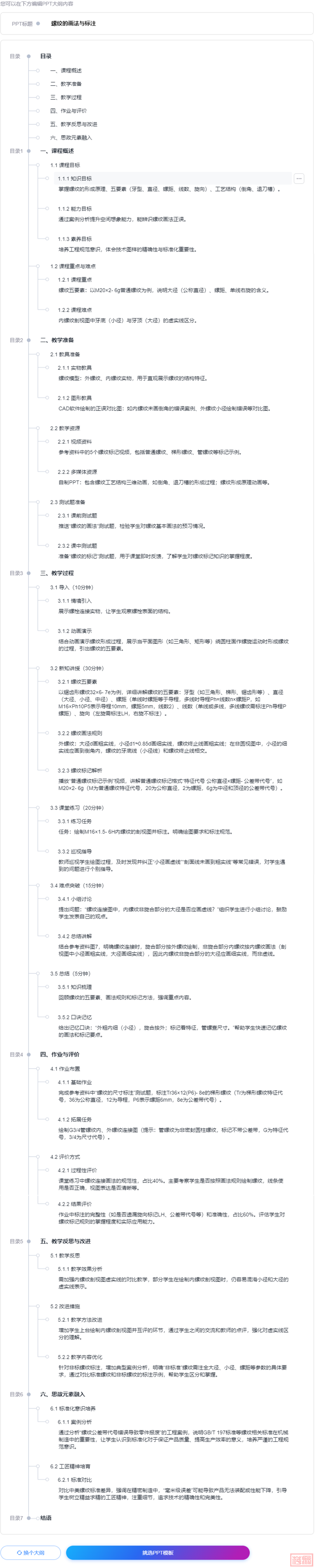
(5)生成可编辑ppt大纲。
w8.jpg

w9.jpg
(6)选择ppt模板。
w10.jpg
(7)生成可编辑ppt。
w11.jpg
可下载、编辑修改后使用。
Die von den Nutzern eingestellten Information und Meinungen sind nicht eigene Informationen und Meinungen der DOLC GmbH.
您需要登录后才可以回帖 登录 | 注册 微信登录

本版积分规则

Archiver|手机版|AGB|Impressum|Datenschutzerklärung|萍聚社区-德国热线-德国实用信息网

GMT+1, 2025-12-20 13:30 , Processed in 0.107893 second(s), 30 queries .

Powered by Discuz! X3.5 Licensed

© 2001-2025 Discuz! Team.

快速回复 返回顶部 返回列表