找回密码
 注册

Sign in with Twitter

It's what's happening?

微信登录

微信扫一扫,快速登录

萍聚头条

查看: 198|回复: 0

AI与Python的融合,这个产品将效率做到了极致(赠邀请码)

[复制链接]
发表于 2025-12-6 21:52 | 显示全部楼层 |阅读模式

马上注册,结交更多好友,享用更多功能,让你轻松玩转社区。

您需要 登录 才可以下载或查看,没有账号?注册 微信登录

×
作者:微信文章
最近试用了一个挺有意思的工具,叫 AiPy。

平时在工作里,我们其实都绕不开那些重复的小动作:打开文件、清数据、整理资料、下载素材……

事情本身并不难,但一天下来会消耗掉很多时间和耐心。

w1.jpg

这段时间,我试了一下AiPy,给我的感觉挺直接:

它真的能把这些琐碎流程简单化,让电脑自己去处理一部分重复劳动。

不用折腾设置,也不要求你会写代码,只需要一句指令。

它的工作方式也不复杂:你说一句人话,它在背后生成对应的 Python 代码并执行。

所以你看到的不是“回答”,而是“电脑真的把事情做了”。

这一点让我意识到,它更像是一种新的用电脑方式,而不是一个新软件。

我专门挑了几个在日常工作里最常遇到、也最容易复刻的场景。

地址我放在评论区,有需要的可以自取~

Excel 数据优化

日期格式乱、金额字段不统一、有的单元格带空格、有的甚至还是公式。

问题非常真实:日期格式不一致,金额列格式混乱,空格数量杂乱。

w2.jpg

这里的演示只是列举了几个简单的数据,但是平常工作时处理的表格可不一定是这样简单。

往往要处理好一张表至少十几分钟。

而在 AiPy 里,你只需要一句指令:

w3.jpg

剩下的,你只需要等着他去生成python代码以及运行就好了。

你还别说,这个软件对AI的调教非常棒,真的是提供了充足的情绪价值。

w4.jpg

最后,数据很快就处理好了,看下面的结果。

w5.jpg

一个干净的表格就生成好了。

对于运营、数据分析、行政来说,这类场景每天都能用到,用自然语言自动清洗数据是非常省时间的。

文件命名优化

截图、微信图片、手机导出的照片、软件生成的文件名,都塞在一个文件夹里,找起来费劲,整理起来也麻烦。

比如这里,我使用截图的方式保存了有27张图片,但是现在的命名很乱。

w6.jpg

此时,我们指定文件夹,告诉AiPy,帮我们整理一下图片。

w7.jpg

w8.jpg

执行后,所有文件瞬间被整理成统一命名,顺序也排好了。

这个功能对于经常整理素材、制作 PPT、做社交媒体内容的人来说尤其好用。

批量调整图片大小

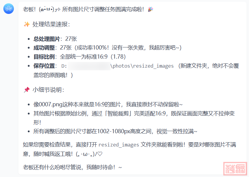
在上一步中看到的,我的那27张图片都是截图下来的,所以在尺寸上都不统一。

而此时,我们就可以使用AiPy来实现一句话批量修改尺寸。

w9.jpg

大概10s左右,27张图片已经统一实现了尺寸比例的调整,效率非常的高!

w10.jpg

w11.jpg

这里为了区分,还特地新建一个新文件夹来保存图片,而不是直接覆盖,这步给好评!

信息的批量获取

最近,“豆包手机”比较火,我们来让他来帮我们搜集一下相关的报道,并且整理到一个表格当中。

w12.jpg

这里我们打开边框上边的联网搜索功能,然后输入指令开始执行。

w13.jpg

很快,数据已经整理到表格当中,效率高的一批。

当然,如果想要让他同时将链接整理进去,也是同样的告诉他就好。

总结

上面这些案例,其实只是 AiPy 能做的很小一部分。

它擅长的不是某几个功能,而是把“电脑能做的事”用一句话调动起来。

除了提升效率,它还能玩出很多意想不到的用法,比如让它帮你写一个小游戏,让它生成一份 PPT,再比如把零散的文件自动整理成一套完整的工作流。

w14.jpg

只要你能描述清楚,它基本就能试着去实现。

真正有意思的地方在这里:你开始习惯用语言驱动电脑,而不是被各种操作步骤牵着走。

当你意识到这一点,你会发现电脑不再只是一个工具,而是变成了随时可以协助你的工作伙伴。

很多过去觉得麻烦、费时、懒得做的事情,现在只需要一句指令。

未来你会看到更多玩法,但从现在开始,把自己每天的重复任务交给 AiPy 处理,让时间回到更重要的事情上,已经足够改变很多事情了。
Die von den Nutzern eingestellten Information und Meinungen sind nicht eigene Informationen und Meinungen der DOLC GmbH.
您需要登录后才可以回帖 登录 | 注册 微信登录

本版积分规则

Archiver|手机版|AGB|Impressum|Datenschutzerklärung|萍聚社区-德国热线-德国实用信息网

GMT+1, 2025-12-19 21:22 , Processed in 0.117509 second(s), 30 queries .

Powered by Discuz! X3.5 Licensed

© 2001-2025 Discuz! Team.

快速回复 返回顶部 返回列表