找回密码
 注册

Sign in with Twitter

It's what's happening?

微信登录

微信扫一扫,快速登录

萍聚头条

查看: 305|回复: 0

AI病理文摘 | Nature Communications:从“可解释AI”到“以数据为中心AI”,前列腺癌研究的创新范例

[复制链接]
发表于 2025-10-22 06:56 | 显示全部楼层 |阅读模式

马上注册,结交更多好友,享用更多功能,让你轻松玩转社区。

您需要 登录 才可以下载或查看,没有账号?注册 微信登录

×
作者:微信文章
点击下方卡片关注AI病理视界,加星标,不错过我们的每一期推送!

病理AI文摘栏目,从学术脉络全景扫描到临床场景精准落地,瞭望病理AI研究的技术底座与实践前沿,构建算法-理论-应用的三维认知坐标系。

推 文 概 览

在病理AI研究的浪潮中,前列腺癌的Gleason评分几乎被研究到了极致——算法结构、模型性能都接近上限。那么,在“成熟任务”中,创新还能从哪里生长?这篇发表于Nature Communications的研究从“数据”重新出发,以“可解释性”为故事外壳,却在方法上实现了真正的Data-Centric AI(数据中心AI) :通过soft label、分层语义本体与解释级监督,让AI不只是追求准确率,而是学会“像医生一样思考”。

阅读本文,你将看到:

    数据结构如何被重新设计为知识体系,让AI具备推理逻辑;

    多层标签与soft label如何转化医生分歧,提升模型泛化与可信度;

    为什么“解释性”不只是模型的附加特性,而是数据的内在属性。


对于研究者而言,这不仅是一项方法论创新,更是一种重新思考病理AI未来方向的启发:真正的突破,也许不在算法,而在数据如何被“赋予智慧”。

扫码携手AI病理视界,拓展数字医学无限可能

w1.jpg

有意向合作的朋友们,可以点击上方的二维码,完成简单的合作意向需求表,我们会在第一时间跟您联系。

w2.jpg

一、病理AI研究,何处再创新?

在病理AI的研究版图中,前列腺癌的Gleason评分无疑是最被反复探索的领域。研究者几乎穷尽了可能的架构设计与训练策略。然而,当性能指标都被推至极限,新的问题也随之浮现:在这一“成熟”任务上,创新还能从哪里诞生?

研究团队在近期在Nature Communications上发表的这项工作给出了新的答案:从数据出发。他们的思路与近年来快速兴起的Data-Centric AI(数据中心人工智能)不谋而合。传统的“模型中心”AI侧重算法设计与结构优化,而Data-Centric AI强调:在多数现实任务中,模型性能的瓶颈往往不在算法,而在数据的表达方式与结构质量。

尤其在病理学这种以人为中心、判断带有高度主观性的学科中,数据本身的语义结构、标签层次与不确定性表达,也许比模型结构更能决定学习结果。于是,这项研究将“可解释AI”这一热门主题,从模型层面重新转向数据层面:通过soft label(软标签)、多层语义标注与解释级监督,让AI在训练的过程中就自然地具备了“病理思维”的解释力。

更值得玩味的是,尽管研究的核心创新在于数据与标注体系的重构,作者却以“可解释性”为叙事主线展开。这种“以解释为壳、以数据为核”的写法极为巧妙,不仅顺应了临床AI对“可信”的普遍期待,也让一种本质上属于数据工程的创新,以更具故事性的方式赢得理解与认同。

二、用数据定义解释:

让AI真正“像医生一样看切片”

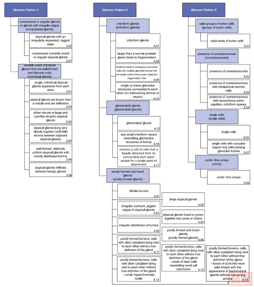
这项研究研发的GleasonXAI是一个以病理概念为中心的AI系统。研究团队构建了一套分层病理学本体(ontology),将传统的Gleason pattern(3、4、5)细化为多级“解释(explanation)”与“子解释(sub-explanation)”。例如,pattern 4被拆解为“poorly formed glands”、“cribriform glands”、“glomeruloid glands” 等多个形态特征。

w3.jpg

研究团队最终汇聚了1015张TMA图像,来自三个独立机构,并由54位经验丰富的病理学家共同标注。尽管97.5%的像素在Gleason层面可获得多数一致标注,但在解释层与子解释层,这一比例分别下降至86.4%与67.8%,揭示了病理学微观层面的主观差异。正是这种“分歧中的丰富性”,为 GleasonXAI模型提供了真正的数据深度——它不仅学习到了医生的判断结果,更学习了医生之间如何在复杂形态中达成共识与分歧。

w4.jpg

模型采用concept-bottleneck(概念瓶颈)架构:以U-Net为基础骨干(编码器为EfficientNet-B4),直接预测这些形态学解释性类别,再通过本体映射将其聚合为最终的Gleason分级。这意味着模型的每一次输出都能被追溯到具体的病理结构,AI的学习路径与医生的诊断逻辑高度一致。它不再只是从图像中“猜分数”,而是在形态学层面上“理解结构”,从腺体形态到组织模式,再到评分决策。

w5.jpg

三、Soft Label机制:

让AI在医生的分歧中学习

病理学的复杂性在于,它从来不是绝对确定的。不同病理医生在某些区域可能产生分歧,尤其在Gleason 3与4的交界区域。传统AI往往通过“多数表决”合并标注,从而掩盖了这种不确定性。

而GleasonXAI选择接纳这种差异。研究团队引入了Soft Label机制:每张TMA芯片由多位医生独立标注,每个像素的标签不是0或1,而是一个反映医生意见分布的概率向量。

w6.jpg

这种做法让模型能够“看到”医生之间的差异,并学习如何在模糊边界中作出判断。训练目标不再是追求唯一答案,而是去拟合医生意见的分布。

四、从不确定性到优势:

soft label与SoftDiceLoss的协同

为了验证soft label的效果,研究团队比较了四种训练方式:


    Hard Label+Cross-Entropy:传统多数表决标签,优化预测概率与单一真值的交叉熵。假定标签绝对正确。

    Hard Label+Dice Loss:同样使用硬标签,但Dice 损失更关注分割区域重叠,能缓解类别不平衡。

    Soft Label+Cross-Entropy:将医生意见分布作为目标,模型学习概率分布而非硬分类。

    Soft Label+SoftDiceLoss (作者提出):在Dice框架中引入概率空间[0, 1],同时优化类别平衡与分布一致性。


SoftDiceLoss将Dice系数推广至连续空间,使得目标标签可取0至1的概率值,从而同时优化区域重叠与分布一致性。结果表明,软标签结合SoftDiceLoss的模型在Gleason pattern分割上取得最佳表现(Dice=0.713±0.003),显著高于硬标签模型(Dice=0.691±0.010)。更重要的是,soft label使模型的输出不再是简单的分类,而是带有“信心”的概率分布——AI第一次具备了“知道自己不确定”的能力。

w7.jpg

五、解释级监督:

让额外标签成为AI的“隐性课程”

研究者为每张图像引入的解释级与子解释级标签,不仅在多层语义结构层面丰富了数据,更在方法学上引入了多任务学习的内在机制。

在传统的单任务训练中,模型只在最终的Gleason层级上接受监督,标签稀疏、信息密度低,容易被噪声和医生主观差异放大。而解释层和子解释层的标注则提供了更细粒度、更稳定的中间监督信号,让模型能够在形态学结构上形成一致的表征。

这种分层标签体系建立了一种“病理学语义层级”:从腺体形态(sub-explanation)到组织结构(explanation),再到整体评分(pattern)。模型在训练中相当于完成了一次“从细胞到诊断”的推理模拟。这种学习过程与医生在显微镜下的思维路径高度一致,使得AI的特征空间具备更强的语义可解释性与泛化能力。

从优化角度看,多层标签使梯度反馈更加密集,训练过程更稳定,减少了过拟合风险。模型在早期即通过识别腺体形态、腺体融合、坏死等局部特征获得表征能力,这种“先修式”学习使得最终Gleason评分的决策更稳健、更符合病理规律。正因如此,研究者发现,即使模型仅在解释层标注上训练,通过本体映射回Gleason模式层,其性能几乎不降。这说明:解释级与子解释级标签不仅提升了模型的解释性,也增强了对主任务的预测能力。

六、跨机构验证

研究团队在三个独立机构来源的1015张TMA核心图像上训练并验证模型,进一步在测试集中评估其泛化性能。结果显示,模型的预测概率分布与医生软标签分布高度一致:在Gleason pattern与explanation层面,预测结果的概率质量几乎与医生标注的分布重叠。这意味着模型不仅学会了识别形态学特征,更学会了医生判断的不确定性分布。

值得注意的是,在医生意见差异最大的区域——例如pattern 3与pattern 4的边界,或复杂结构如“glomeruloid glands”“comedonecrosis”等区域——模型输出往往落在医生意见的“中间位置”。这种“折中式”预测既非盲目平均,也非单一偏向,而是反映出soft label学习下AI的“群体共识”效应。

w8.jpg

这种现象揭示了soft label方法的深层意义:它不仅提升了分割性能,更让AI在面对真实临床多样性时具备了可迁移性与稳健性。换言之,跨机构验证并非仅仅测试模型的泛化能力,更是在检验AI是否真正理解了医生的判断规律。

在宏观层面,GleasonXAI的预测频率与医生标注几乎一致,少数类别如“单细胞群”“坏死”虽因样本稀少仍表现不稳定,但整体趋势表明,AI输出概率质量与标注分布的吻合度达到病理学可接受范围。

七、结 语

GleasonXAI的意义早已超越了前列腺癌的评分任务。它展示了一种新的研究路径——让数据结构化、语义化,使AI从数据中学到解释力与可信度。通过soft label、语义本体与多层标注,作者让AI学习的不再是“结果”,而是“推理的过程”;不再只是追求准确率,而是学习医生的思维逻辑。

这正是Data-Centric AI在病理学中的最佳注脚:当数据本身具备解释性与层次性, AI的智能也会更接近人类的理解方式。更重要的是, Data-Centric AI并非一种临时策略,而是一种值得病理AI研究者深思的新范式。在模型架构趋同的时代,创新可以隐藏在数据中——在标签定义的微小变化中,在多层监督的组织结构里,在那些原本被视为“噪声”的医生分歧被转化为学习信号的瞬间。

我们之前也曾报道过多项基于数据创新的病理AI研究的范例并总结在年度总结中(深度洞察 | AI病理视界一周年回顾:病理AI赋能临床科研策略特别盘点)。如果未来的病理AI研究者能更多从数据角度重新思考问题,探索标注结构、语义体系与不确定性建模的潜力,我们或许就能迎来一个新的阶段:一个让AI不仅更强,更懂病理学的时代。

感谢您的阅读,欢迎在看、点赞、分享给身边的小伙伴,您的支持是我们持续更新的动力。

w9.jpg

有意向合作的朋友们,可以点击下方的二维码,完成简单的合作意向需求表,我们会在第一时间跟您联系。

w10.jpg

· 往期推荐

心动不如行动,病理学大模型测评等你来

深度洞察 | AI病理视界一周年回顾:病理AI赋能临床科研策略特别盘点

AI病理文摘 | Nature Communications:无需人工,百万细胞自动标注,数据中心化AI再现威力

AI病理文摘 | 病理AI研究的"隐形"创新点:训练数据的创新之道
Die von den Nutzern eingestellten Information und Meinungen sind nicht eigene Informationen und Meinungen der DOLC GmbH.
您需要登录后才可以回帖 登录 | 注册 微信登录

本版积分规则

Archiver|手机版|AGB|Impressum|Datenschutzerklärung|萍聚社区-德国热线-德国实用信息网

GMT+1, 2025-12-18 23:10 , Processed in 0.098707 second(s), 30 queries .

Powered by Discuz! X3.5 Licensed

© 2001-2025 Discuz! Team.

快速回复 返回顶部 返回列表