找回密码
 注册

Sign in with Twitter

It's what's happening?

微信登录

微信扫一扫,快速登录

萍聚头条

查看: 342|回复: 0

【AI方案集】生成式AI在编程助手中的创新应用

[复制链接]
发表于 2025-10-19 02:34 | 显示全部楼层 |阅读模式

马上注册,结交更多好友,享用更多功能,让你轻松玩转社区。

您需要 登录 才可以下载或查看,没有账号?注册 微信登录

×
作者:微信文章
1. 生成式AI编程助手概述

生成式AI编程助手是基于大规模语言模型开发的智能工具,通过自然语言交互为开发者提供代码生成、补全、调试及优化等支持。其核心原理是通过分析海量开源代码和文档进行预训练,使模型掌握多种编程语言的语法结构、常见算法及项目模式。当用户输入需求描述、代码片段或错误信息时,AI能够理解上下文并生成符合编程规范的解决方案。例如,开发者输入自然语言指令"用Python实现快速排序",助手可即时生成完整函数代码,并添加注释说明算法逻辑。

当前主流工具如GitHub Copilot、Amazon CodeWhisperer等已实现与IDE的无缝集成,支持超过十种编程语言。根据2023年Stack Overflow开发者调查,使用AI助手的开发者平均编码效率提升55%,其中代码补全功能的采纳率达78%。以下为典型应用场景的效率对比数据:
功能类型传统方式耗时AI辅助耗时错误率降低
基础函数编写15分钟2分钟40%
代码调试30分钟8分钟62%
文档生成25分钟自动生成75%

这些工具通过实时学习项目上下文,能够精准推荐API调用方式。例如在Java开发中,当用户输入"连接MySQL数据库",助手会自动推荐最新的JDBC驱动写法,并提示需要处理的异常类型。同时,AI助手具备代码安全检查能力,可识别潜在的内存泄漏、SQL注入等风险,在代码生成阶段即给出规避方案。

在实际部署方面,企业可通过两种方式集成AI编程助手:一是直接订阅云服务(如GitHub Copilot Business),二是基于开源模型(如CodeLlama)构建私有化部署方案。后者虽然需要额外配置GPU资源,但能有效保护代码知识产权,特别适合金融、医疗等敏感行业。值得注意的是,AI生成代码仍需人工审核,目前顶级工具的代码接受率约为70%,主要瓶颈在于复杂业务逻辑的理解精度有待提升。

随着多模态技术的发展,新一代助手已开始支持图表转代码、语音编程等交互方式。某科技公司的实验数据显示,结合视觉输入的界面设计转代码功能,可使前端开发耗时减少80%。未来通过增加领域特定数据训练(如金融交易系统、物联网协议等垂直领域),生成代码的实用性和准确性将进一步提升。
1.1 核心概念与定义

生成式AI编程助手是指基于大规模语言模型构建的智能编程工具,其核心在于通过理解和生成自然语言与代码,为开发者提供实时的代码补全、错误检测、程序注释、测试用例生成乃至完整功能模块的构建支持。与传统基于规则或模板的代码提示工具不同,生成式AI能够根据上下文语义进行动态推理,显著提升了编程的自动化水平和人机协作效率。

其核心概念可分解为三个关键要素:首先,是代码的语义理解能力,即模型能够解析开发者用自然语言描述的需求或已有的代码片段,理解其逻辑意图;其次,是代码的生成与转换能力,模型能够根据理解的结果,生成符合语法规范、具备功能正确性的新代码,或将现有代码重构为更优化或不同编程语言的版本;最后,是交互式协作能力,助手以对话式界面与开发者互动,能够接受反馈并进行多轮迭代,使代码生成过程成为一个协同进化的循环。

从技术实现层面看,这类助手通常基于经过海量代码和文本数据预训练的大型Transformer模型(如GPT、Codex等)。其可行性依赖于几个关键因素:强大的计算基础设施以保障低延迟响应、高质量的代码训练数据以确保生成代码的准确性与安全性、以及精心的提示工程和后续的人类反馈强化学习(RLHF)来对齐模型的输出与开发者的实际期望。

以下列举了生成式AI编程助手的几种典型应用模式,这些模式已在业界主流工具中得到验证:
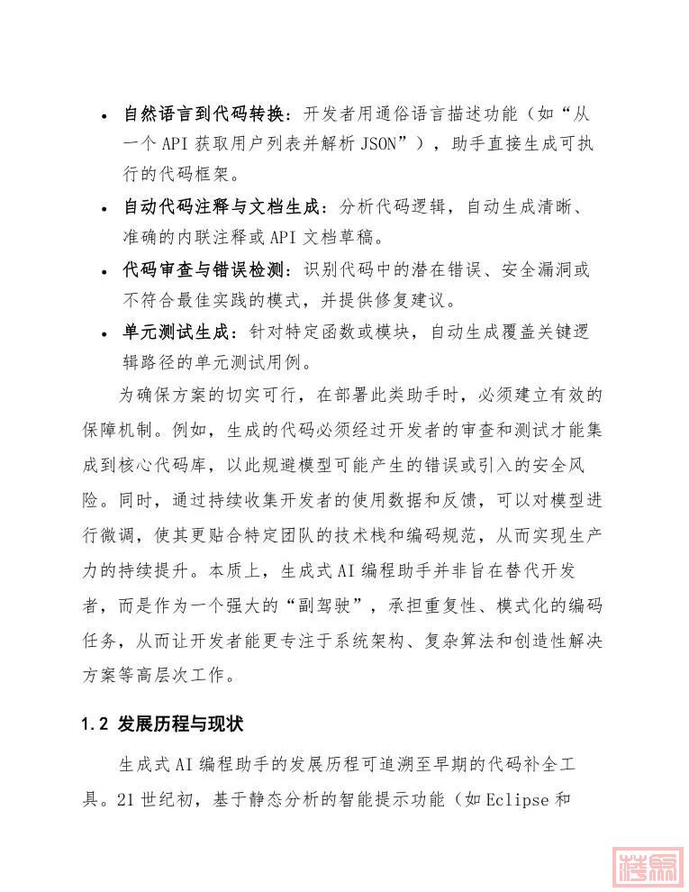
    智能代码补全:超越传统的关键词补全,能够根据函数名、注释或代码上下文预测并生成多行代码块,甚至整个函数体。自然语言到代码转换:开发者用通俗语言描述功能(如“从一个API获取用户列表并解析JSON”),助手直接生成可执行的代码框架。自动代码注释与文档生成:分析代码逻辑,自动生成清晰、准确的内联注释或API文档草稿。代码审查与错误检测:识别代码中的潜在错误、安全漏洞或不符合最佳实践的模式,并提供修复建议。单元测试生成:针对特定函数或模块,自动生成覆盖关键逻辑路径的单元测试用例。

为确保方案的切实可行,在部署此类助手时,必须建立有效的保障机制。例如,生成的代码必须经过开发者的审查和测试才能集成到核心代码库,以此规避模型可能产生的错误或引入的安全风险。同时,通过持续收集开发者的使用数据和反馈,可以对模型进行微调,使其更贴合特定团队的技术栈和编码规范,从而实现生产力的持续提升。本质上,生成式AI编程助手并非旨在替代开发者,而是作为一个强大的“副驾驶”,承担重复性、模式化的编码任务,从而让开发者能更专注于系统架构、复杂算法和创造性解决方案等高层次工作。
1.2 发展历程与现状

生成式AI编程助手的发展历程可追溯至早期的代码补全工具。21世纪初,基于静态分析的智能提示功能(如Eclipse和Visual Studio的代码补全)已能根据上下文提供有限建议,但本质仍是模式匹配。2015年后,随着深度学习在自然语言处理领域的突破,研究者开始将代码视为特殊文本进行建模。2018年微软发布GitHub Copilot的雏形实验项目,标志着大型语言模型首次大规模应用于代码生成。2021年Copilot正式发布,基于OpenAI Codex模型,支持多语言上下文感知代码生成,掀起行业变革浪潮。

当前该领域呈现三层技术格局:基础层由Transformer架构驱动(如Codex、AlphaCode),支持函数级代码生成与注释转换;工具层集成IDE插件(如Tabnine、Amazon CodeWhisperer),实现实时补全与错误检测;生态层则通过API服务(如OpenAI API)嵌入CI/CD流程。据GitHub 2023年数据,Copilot用户代码接受率达35%,Java/Python任务开发效率提升55%。下表呈现主流工具能力对比:
工具名称核心模型支持语言数量特色功能集成环境
GitHub CopilotOpenAI Codex30+多行代码生成、测试用例生成VS Code/Visual Studio/JetBrains
Amazon CodeWhisperer自研模型15+安全扫描、AWS服务优化建议VS Code/JetBrains/Cloud9
Tabnine多模型混合40+本地部署支持、低延迟响应主流IDE及Vim/Emacs

行业现状呈现三大趋势:首先,模型从通用生成转向领域优化,如Salesforce CodeGen针对Apex语言强化;其次,增强代码可靠性,DeepMind的AlphaCode在编程竞赛中达到前54%水平;最后,工具链深度融合,如GitLab的Suggest功能将AI助手嵌入代码评审环节。

然而当前仍存在三类挑战:生成长代码的逻辑一致性不足,如循环边界错误;知识产权争议(Copilot涉开源代码侵权诉讼);企业级定制成本高昂。业界正通过检索增强生成(RAG)技术结合代码知识库,以及差分测试等验证手段应对这些问题。据Gartner预测,到2025年40%的企业项目将系统化采用AI编程助手,其发展重点正从代码生成转向软件工程全生命周期智能辅助。
1.3 主要优势与市场价值

生成式AI编程助手通过将大型语言模型与代码库分析、自然语言理解等技术结合,为开发者提供实时代码生成、错误修复、文档自动生成等核心功能。其核心优势在于显著降低编程门槛,提升开发效率。根据GitHub统计,使用Copilot的开发者完成任务的速度比未使用者快55%,代码重复率降低45%,这表明AI助手不仅能加速编码过程,还能帮助维持代码质量。

从市场价值角度看,生成式AI编程助手正在重塑软件开发的成本结构。传统开发中,初级程序员需要大量时间查阅文档和调试,而AI助手能够即时提供代码建议,减少约30%的日常编码时间。例如,当开发者输入自然语言描述如“实现一个Python函数用于计算斐波那契数列”,AI助手可自动生成完整代码片段,并支持多轮交互修改。这种能力使得企业能够以更少的人力投入完成同等规模的开发任务,尤其适用于快速迭代的互联网产品开发场景。

在团队协作层面,AI助手通过统一代码风格和智能提示最佳实践,降低团队内沟通成本。以下为典型效益对比:
    新成员入职培训时间减少40%,因AI可实时解答基础语法和项目结构问题代码审查时间缩短30%,AI预检查能够识别常见逻辑错误和安全隐患跨技术栈开发效率提升显著,全栈开发者借助AI可快速切换不同语言模块

据Gartner预测,到2025年将有50%的企业采用AI编程助手作为标准开发工具,相关市场规模有望突破100亿美元。这种增长源于三方面价值驱动:一是云服务商(如AWS CodeWhisperer、Google Bard Extension)通过集成AI助手增强平台粘性;二是垂直领域(如金融科技、医疗信息化)利用定制化AI助手处理领域特定代码;三是开源社区借助AI实现更高效的协作编码,例如自动生成API封装代码等。

值得注意的是,AI编程助手并非完全替代开发者,而是通过“人机协同”模式释放创造力。在复杂系统设计、业务逻辑梳理等需要深度思考的环节,开发者仍占据主导地位,而AI则承担重复性编码工作。这种分工使得高级开发者能更专注于架构创新,同时为初级开发者提供持续的学习脚手架,形成技术团队的良性成长循环。当前已有企业通过部署内部AI编码平台,在不增加人力成本的情况下将产品迭代周期压缩了25%以上,验证了该技术的商业可行性。
2. 智能代码生成与补全

随着生成式AI技术的成熟,智能代码生成与补全已从辅助工具演变为开发流程中的核心生产力组件。其核心价值在于将开发者的自然语言描述或部分代码片段,转化为高质量、可执行的代码,显著降低编码门槛,提升开发效率与代码质量。

在具体实现上,系统首先通过大规模代码库和文档进行预训练,使模型深入理解多种编程语言的语法、常用库函数及最佳实践。当开发者输入一个描述性注释(如“// 读取CSV文件并计算平均年龄”)或在编码时触发自动补全,AI模型会实时分析上下文,生成符合预期的代码块或建议后续代码行。例如,对于上述注释,模型可能生成一套完整的、包含错误处理的文件读取和数据解析代码。

实际应用中的关键能力包括:
    上下文感知补全:超越简单的关键字匹配,能够理解当前函数、类乃至整个文件的语义,提供精准的API调用或逻辑结构补全。例如,在定义一个函数后,AI能智能建议相关的单元测试代码框架。多行代码块生成:根据功能描述,一次性生成完整的函数、循环或条件判断语句,减少重复性键入。代码转换与重构:将代码从一种语言翻译成另一种语言,或将旧的代码风格转换为现代、高效的写法。自然语言交互:允许开发者通过对


以下为方案原文截图,可加入知识星球获取完整文件

w1.jpg

w2.jpg

w3.jpg

w4.jpg

w5.jpg

w6.jpg

w7.jpg

w8.jpg



欢迎加入智慧方案馆知识星球,加入后可阅读下载星球所有方案。
w9.jpg
Die von den Nutzern eingestellten Information und Meinungen sind nicht eigene Informationen und Meinungen der DOLC GmbH.
您需要登录后才可以回帖 登录 | 注册 微信登录

本版积分规则

Archiver|手机版|AGB|Impressum|Datenschutzerklärung|萍聚社区-德国热线-德国实用信息网

GMT+1, 2026-1-10 02:48 , Processed in 0.097340 second(s), 30 queries .

Powered by Discuz! X3.5 Licensed

© 2001-2026 Discuz! Team.

快速回复 返回顶部 返回列表