找回密码
 注册

微信登录

微信扫一扫,快速登录

萍聚头条

查看: 186|回复: 0

首部AI知识产权标准落地:乾成特邀起草,宋献涛律师执笔两大核心章节 | 乾成报道

[复制链接]
发表于 2025-10-16 13:12 | 显示全部楼层 |阅读模式

马上注册,结交更多好友,享用更多功能,让你轻松玩转社区。

您需要 登录 才可以下载或查看,没有账号?注册 微信登录

×
作者:微信文章
w1.jpg

近日,国内首部聚焦生成式人工智能领域的知识产权团体标准——《生成式人工智能知识产权指南》(T/CECC 42-2025)正式发布并实施。乾成律所作为该标准的特邀起草单位,深度参与标准编制全过程;高级合伙人、知识产权部主任宋献涛律师更是执笔专利部分(第5章)与知识产权争议处理部分(第8章),为破解行业知识产权痛点、推动生成式AI产业规范化发展贡献专业力量。


w2.jpg

w3.jpg

《生成式人工智能知识产权指南》由中国电子商会归口管理、智合标准中心组织编制、北京快手科技有限公司牵头起草,47家单位、260余位行业专家参与编制,覆盖AI技术、法律、互联网等多领域,旨在通过统一规范为产业 “定规则、降风险”。其作为“标准化+市场监管”团体标准典型案例在2025年10月14日举行的海淀区第56届“世界标准日”主题活动暨第四届标准创新大会上进行展示。
w4.jpg

作为长期深耕知识产权与科技法律服务的专家,宋献涛律师凭借对生成式AI技术特性、知识产权法律实践的深刻理解,积极参与标准编制论证,重点负责两大核心章节的起草工作,其专业意见为标准的科学性、实操性奠定关键基础。这既是行业对乾成专业能力的认可,也是乾成践行 “以法律服务赋能科技创新” 理念的重要实践。

未来,乾成将以此次标准发布为契机,持续发挥知识产权与科技法律领域的专业优势,结合《生成式人工智能知识产权指南》内容,为企业提供定制化合规咨询、专利布局、争议解决等服务,助力生成式AI企业防范法律风险、提升知识产权竞争力,同时继续参与行业标准制定,共同推动生成式AI技术在合规轨道上实现 “向善向好” 发展。

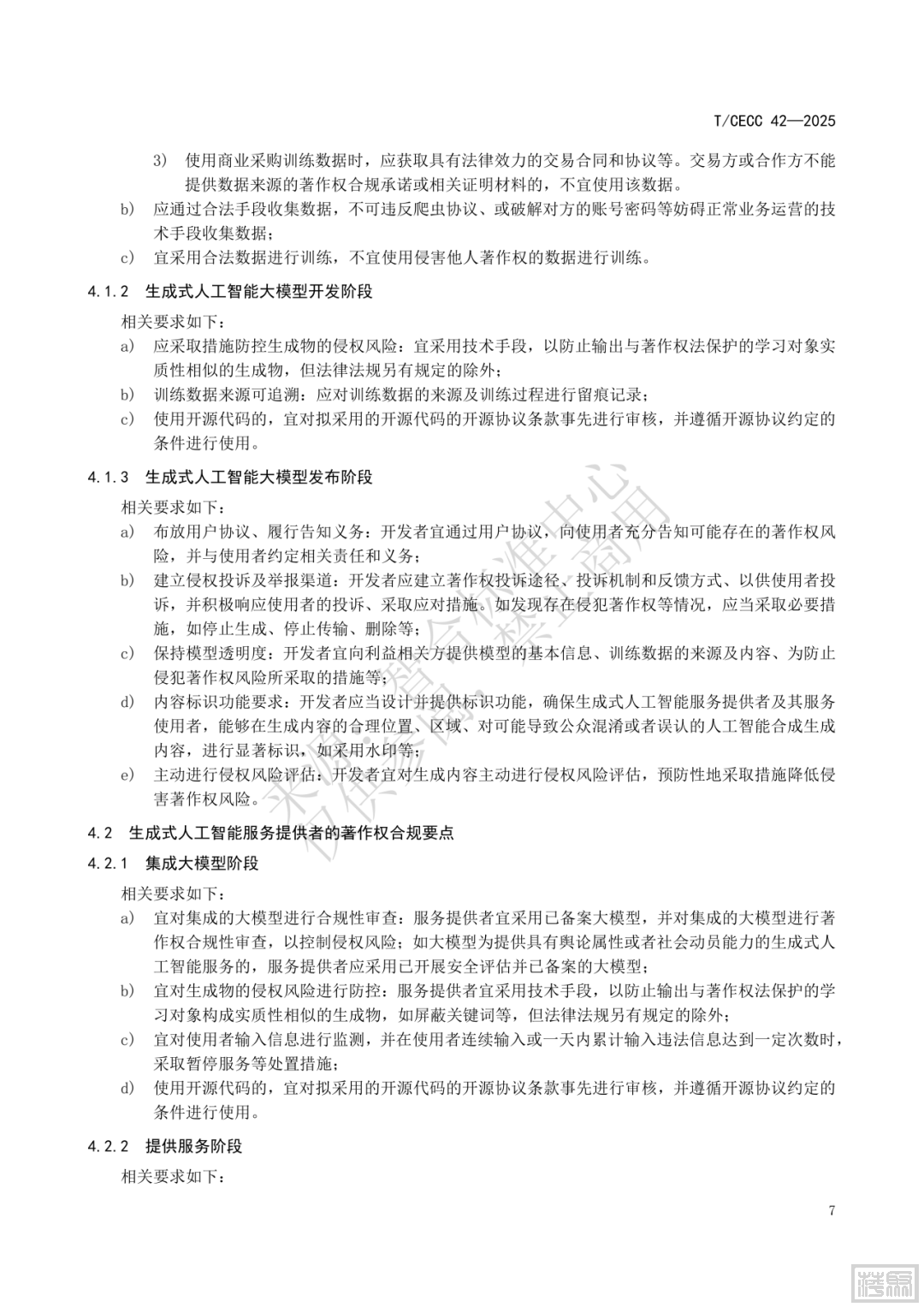
以下是全文内容:





w5.jpg

w6.jpg

w7.jpg

w8.jpg

w9.jpg

w10.jpg

w11.jpg

w12.jpg

w13.jpg

w14.jpg

w15.jpg

w16.jpg

w17.jpg

w18.jpg

w19.jpg

w20.jpg

w21.jpg

w22.jpg

w23.jpg

w24.jpg

向下滑动查看所有内容




w25.jpg
Die von den Nutzern eingestellten Information und Meinungen sind nicht eigene Informationen und Meinungen der DOLC GmbH.
您需要登录后才可以回帖 登录 | 注册 微信登录

本版积分规则

Archiver|手机版|AGB|Impressum|Datenschutzerklärung|萍聚社区-德国热线-德国实用信息网

GMT+1, 2025-10-27 22:19 , Processed in 0.222837 second(s), 30 queries .

Powered by Discuz! X3.5 Licensed

© 2001-2025 Discuz! Team.

快速回复 返回顶部 返回列表