找回密码
 注册

Sign in with Twitter

It's what's happening?

微信登录

微信扫一扫,快速登录

萍聚头条

查看: 275|回复: 0

AI 讲堂 | 清华大学:DeepSeek从入门到精通-超详细使用手册

[复制链接]
发表于 2025-8-26 21:34 | 显示全部楼层 |阅读模式

马上注册,结交更多好友,享用更多功能,让你轻松玩转社区。

您需要 登录 才可以下载或查看,没有账号?注册 微信登录

×
作者:微信文章
Apollo AI    在这里,与AI共舞!















































































































































































































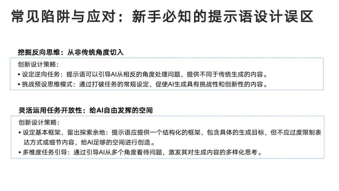
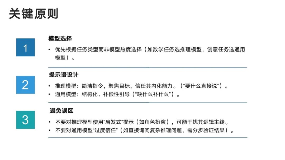
w104.jpg

感谢您的阅读,欢迎大家关注,点个“赞”+“在看”,并“分享”给更多朋友。谢谢!
往期推荐AI 人物榜丨黄仁勋:下一个浪潮是“物理型人工智能”AI 瞭望丨经历“羞辱日”后,中国AI界重塑全球版图AI 瞭望丨《纽约客》:AI教会人类如何写“好”文章,却让真正的好文章消失了中国《生成式人工智能服务管理暂行办法》全文AI 瞭望 | 为什么女性不爱用人工智能?
w105.jpg
Die von den Nutzern eingestellten Information und Meinungen sind nicht eigene Informationen und Meinungen der DOLC GmbH.
您需要登录后才可以回帖 登录 | 注册 微信登录

本版积分规则

Archiver|手机版|AGB|Impressum|Datenschutzerklärung|萍聚社区-德国热线-德国实用信息网

GMT+1, 2025-12-21 11:39 , Processed in 0.112425 second(s), 30 queries .

Powered by Discuz! X3.5 Licensed

© 2001-2025 Discuz! Team.

快速回复 返回顶部 返回列表